OAM(开放应用模型)
OAM(Open Application Model)是阿里巴巴和微软共同开源的云原生应用规范模型,自 2019 年 10 月宣布开源以来截止本文发稿已经有快半年时间了。
当前可能大部分人才刚刚开始了解 OAM,所以这篇文章将从最基础出发,为大家介绍 OAM 的诞生背景和要解决的问题,以及它在云原生生态中的作用。
Takeaways
如果你没有兴趣或者时间阅读下面的全文,那么建议阅读下面这些核心观点:
- OAM 的本质是根据软件设计的“兴趣点分离”原则对负责的 DevOps 流程的高度抽象和封装,这背后还是“康威定律”在起作用。
- OAM 仅定义云原生应用的规范,OAM 开源之初推出的 Rudr 可以看做是 OAM 规范的 Kubernetes 解释器(已停止维护),将云原生应用定义翻译成 Kubernetes 的资源对象。
- OAM 与 Crossplane 将展开合作,就 Kubernetes 式以 API 为中心的应用定义发扬光大,并深度参与 CNCF SIG App Delivery,以共同定义云原生应用标准。
康威定律(Conway’s Law)
康威定律是马尔文·康威(Melvin Conway)1967年提出的: "设计系统的架构受制于产生这些设计的组织的沟通结构。"
OAM 简介
OAM 全称是 Open Application Model,从名称上来看它所定义的就是一种模型,同时也实现了基于 OAM 的我认为这种模型旨在定义了云原生应用的标准。
- 开放(Open):支持异构的平台、容器运行时、调度系统、云供应商、硬件配置等,总之与底层无关
- 应用(Application):云原生应用
- 模型(Model):定义标准,以使其与底层平台无关
既然要制定标准,自然要对不同平台和场景的逻辑做出更高级别的抽象(这也意味着你在掌握了底层逻辑的情况下还要学习更多的概念),这样才能屏蔽底层差异。本文将默认底层平台为 Kubernetes。
- 是从管理大量 CRD 中汲取的经验。
- 业务和研发的沟通成本,比如 YAML 配置中很多字段是开发人员不关心的。
设计原则
OAM 规范的设计遵循了以下原则:
- 关注点分离:根据功能和行为来定义模型,以此划分不同角色的职责,
- 平台中立:OAM 的实现不绑定到特定平台;
- 优雅:尽量减少设计复杂性;
- 复用性:可移植性好,同一个应用程序可以在不同的平台上不加改动地执行;
- 不作为编程模型:OAM 提供的是应用程序模型,描述了应用程序的组成和组件的拓扑结构,而不关注应用程序的具体实现。
下图是 OAM 规范示意图。

图片来自 oam/spec issue #346。
OAM 基本对象
OAM 模型中包含以下基本对象,以本文发稿时的最新 API 版本 core.oam.dev/v1alpha2 为准:
- Component:OAM 中最基础的对象,该配置与基础设施无关,定义负载实例的运维特性。例如一个微服务 workload 的定义。
- TraitDefinition:一个组件所需的运维策略与配置,例如环境变量、Ingress、AutoScaler、Volume 等。(注意:该对象在
apiVersion: core.oam.dev/v1alpha1中的名称为Trait)。 - ScopeDefinition:多个 Component 的共同边界。可以根据组件的特性或者作用域来划分 Scope,一个 Component 可能同时属于多个 Scope。
- ApplicationConfiguration:将 Component(必须)、Trait(必须)、Scope(非必须)等组合到一起形成一个完整的应用配置。
OAM API 的演变
因为 OAM 还处在发展早起,API 变化较快,以上四个对象在不同的 API 版本中的 kind 名称不同,请大家使用时注意区别。
| 名称 | core.oam.dev/v1alpha1 | core.oam.dev/v1alpha2 |
|---|---|---|
| Component | ComponentSchematic | Component |
| Trait | Trait | TraitDefinition |
| Scope | Scope | ScopeDefinition |
| Application configuration | ApplicationConfiguration | ApplicationConfiguration |
总的来说,OAM 模型对象的定义格式与 Kubernetes 对象的类型字段相似。关于 OAM 的基本概念模型的更多信息请访问 Overview and Terminology。
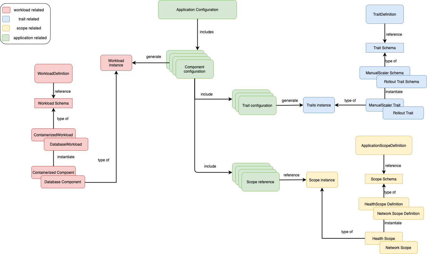
OAM 工作原理
OAM 的工作原理如下图所示(图片引用自孙健波在《OAM:云原生时代的应用模型与 下一代 DevOps 技术》中的分享)。

OAM Spec 定义了云原生应用的规范(使用一些 CRD 定义), KubeVela 可以看做是 OAM 规范的解析器,将应用定义翻译为 Kubernetes 中的资源对象。可以将上图分为三个层次:
- 汇编层:即人工或者使用工具来根据 OAM 规范定义汇编出一个云原生应用的定义,其中包含了该应用的工作负载和运维能力配置。
- 转义层:汇编好的文件将打包为 YAML 文件,由 KubeVela 或其他 OAM 的实现将其转义为 Kubernetes 或其他云服务(例如 Istio)上可运行的资源对象。
- 执行层:执行经过转义好的云平台上的资源对象并执行资源配置。
未来
从以上描述中可以看出 OAM 对于定义云原生应用标准的野望,其目标不仅限于 Kubernetes 之上的又一上层抽象,而是对于一切云服务,在基于资源对象的基础上,Trait 来控制 Kubernetes 中的一众高层次非可调度的资源对象,如 AutoScaler、Volume、Ingress,Istio 中的流量配置对象 VirtualService、DestinationRule 等,还可容纳更多的云服务,对于 Serverless 时代的去基础设施化的思想不谋而合,未来可期。